速递!广西2024年度职称评审工作启动
发布时间:2024-06-07 人气: 来源:
近日,自治区人力资源社会保障厅下发通知部署2024年度全区职称评审工作。
一起来看看吧。
在我区企业、事业单位、社会团体、个体经济组织等单位中从事专业技术工作的人员和从事专业技术工作的自由职业者,遵守宪法和法律,具备良好的职业道德,完成规定的继续教育任务,符合相应职称评审条件的,可按规定申报职称。
有以下情形的人员不得申报:
1.公务员(含参照公务员法管理单位人员)。因机构改革退出参照公务员法管理,在国家或自治区规定的过渡期内的事业单位专业技术人员除外。
2.已办理离退休手续或已达到法定退休年龄的人员。按规定办理了延长退休手续者除外。
3.受到记过以上处分,在受处分期间的事业单位工作人员。
4.因违纪违法被有关部门立案审查调查的专业技术人员,或受到违纪违法处分处罚仍在处分处罚影响期内的专业技术人员。
5.记入职称评审诚信档案库,仍在记录期限的专业技术人员。
3.中直驻桂单位或外省单位驻桂分支机构(分公司)的专业技术人员,应按照本单位(系统)统一渠道申报。确需在我区参加职称评审或委托我区代为评审的,由中直单位组织人事部门、省级人力资源社会保障行政部门或其他有权限的单位出具授权或委托函,按照我区职称评审有关要求申报评审。
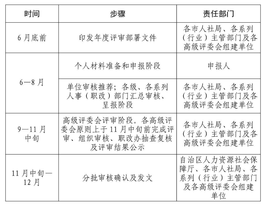
各系列(行业、单位)职改办按进度要求安排本系列高级职称评审工作,6月底前将本系列职称评审部署文件通过单位网站等多种形式对外发布。

符合条件的高层次急需紧缺特殊人才按照《广西壮族自治区人力资源和社会保障厅关于进一步做好我区高层次急需紧缺特殊人才直接评审高级职称工作的通知》(桂人社规〔2023〕6号)要求,在职称申报系统向“广西壮族自治区高层次急需紧缺特殊人才直接评审高级职称评审委员会”提交申报材料。2024年首次开展评审,接收材料时间分别为6月30日前和9月30日前。
“组团式”帮扶干部人才按照《自治区党委组织部等7部门印发〈关于加强国家乡村振兴重点帮扶县“组团式”帮扶医疗、教育干部人才激励保障的若干措施〉的通知》(桂组通字〔2023〕21号)精神申报职称,帮扶时间2年及以上的,可提前一年申报评审高一级别职称,帮扶时间计算为基层服务时间。实行以考代评或考评结合的职称系列按国家有关规定执行。
各系列(行业)主管部门制定或修订职称评审条件的,可结合实际针对县以下基层适当放宽学历、科研要求,主要考察职业道德、实践能力、工作业绩、任务完成情况、群众认可度等内容。“定向评价”可采取单独分组、单独评审的方式。取得的职称限定在基层有效,评审结果由人力资源社会保障部门按管理权限备案。各系列(行业)主管部门要将此项工作安排纳入今年职称部署文件,加强政策宣传和解读,在组织开展职称评审时抓好贯彻落实。
2024年度工程系列职称评审工作尚未开始,按要求将在6月底前公布本年度系列(行业)职称评审部署文件。
申报人员可对照现行工程系列职称评审条件提前做好申报材料准备工作。
来源:柳州工信
添加下方号码,微信在线咨询职称问题
韦老师:18078199062(电话微信同号)
庞老师:13077752027(电话微信同号)
李老师:18697987870(电话微信同号)
→→→温馨提醒→→→:立大教育机构(添加手机\微信:186 9798 7870 李主任微信同手机号 获取更多最新资讯);文章摘转互联网,如有侵权联系秒删、谢谢!
立大教育机构官网(www.lida100.com)—专业评审正规机构十三年·通过率高·服务好,欢迎单位企业或个人前来咨询(免费咨询,赠送一份申报指南),谢谢!!

